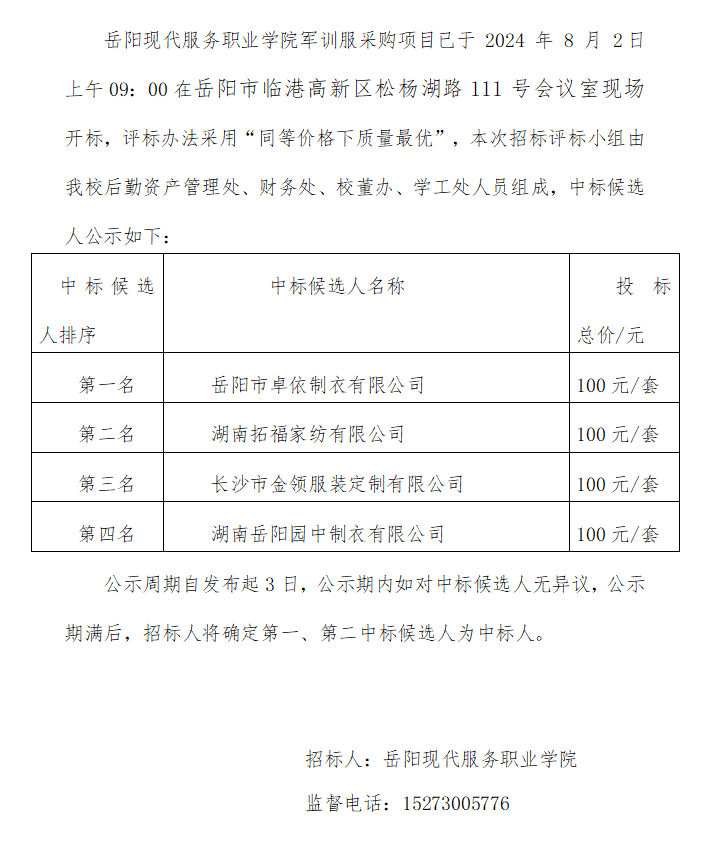
开云在线登录app入口军训服采购项目中标候选人公示

来源:开云在线登录app入口   作者: 开云在线登录app入口   时间: 2024-08-02

学校地址: 湖南省岳阳市临港高新区松杨湖路111号
邮政编码: 414000
学校电话: 0730-8517909
招生电话: 0730-8508818
意见反馈邮箱:619968168@qq.com

  • 扫描二维码
    关注微信公众号

  • 扫描二维码
    关注官方抖音号

CopyRight © 开云app登录入口 - 中国(即时资讯) All Rights Reserved 备案号:湘ICP备2023025560号 湘公网安备43068102001086号